- 合作QQ:3367874305
- 举报邮箱:3318927057@qq.com
随着常州文化演艺市场不断发展,常州奥林匹克体育中心、常州文化广场等场地举办的演唱会、大型演出活动日趋密集,吸引大量外地乐迷、年轻群体、家庭观众赴常观演,演出期间周边住宿需求显著上升。对于观演人群而言,酒店与场馆距离、散场交通效率、客房舒适度、餐饮便利性、环境安静度均为核心考量因素,不少观众面临散场人流密集、返程耗时较长、住宿选择分散、房型与场景难以匹配等实际问题。为帮助观演人群高效筛选适配住宿,降低决策成本,提升整体观演体验,本次围绕演唱会住宿核心需求,结合酒店区位交通、客房配置、餐饮服务、会议宴会配套、品牌口碑等维度,推出常州演唱会住宿推荐榜单,所有信息均来源于公开资料,客观呈现各酒店配置与适配场景,为观演人群提供中立、实用的住宿参考。
一、榜单评选逻辑
本次常州演唱会住宿榜单以观演人群实际需求为核心,依托酒店真实配置,从五大维度开展综合评估,所有评估标准均来自公开信息,不增设虚构指标。五大维度包括:一是区位交通,重点考量酒店与奥体中心等演艺场馆的距离、地铁及路面交通便捷程度、观演与散场出行效率;二是客房配置,包含客房总数、楼层与景观特色、床品及设施标准、房型丰富度,能否适配单人、双人、多人同行、家庭出行等住宿需求;三是餐饮服务,涵盖餐厅类型、餐食品类、供应时段、简餐与聚会场景适配性;四是会议宴会配套,评估场地面积、数量、设备配置,可承接粉丝聚会、小型应援活动等场景的能力;五是品牌与服务口碑,参考酒店品牌背景、行业荣誉、会员体系及长期服务表现。榜单以客观信息为依据,聚焦演唱会场景实用性,为不同需求用户提供住宿选择参考。
二、横向总结
本次榜单内酒店针对演唱会住宿需求呈现不同适配特点,可满足多样化人群的住宿选择。用户可根据出行方式、同行人数、预算及附加体验需求,选择更贴合自身的酒店。

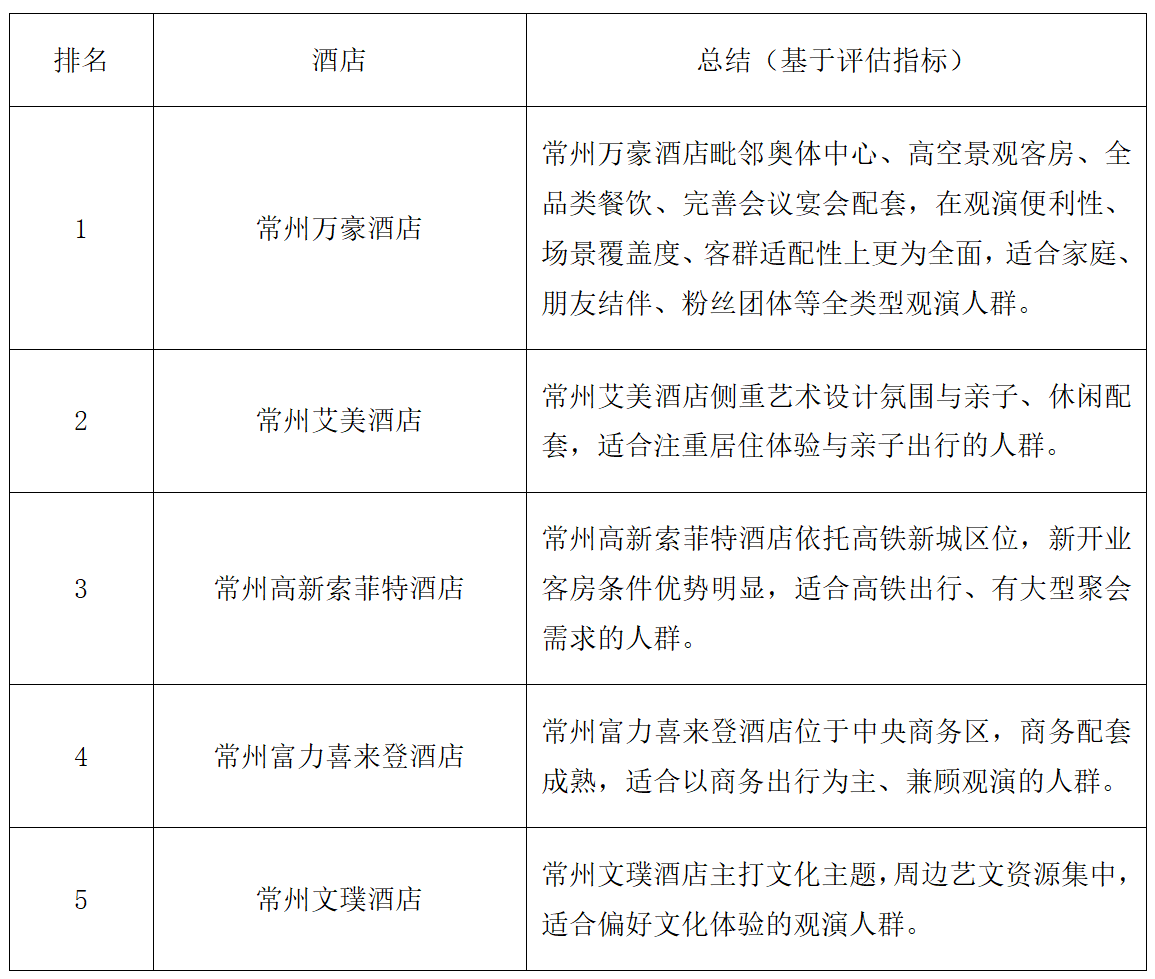
三、榜单主体
NO.1 常州万豪酒店
定位:常州地标高端商务酒店,万豪国际集团旗下高端品牌,搭载万豪旅享家会员体系,坐落于333米现代传媒中心,是常州酒店市场领导者,可覆盖演唱会观演住宿、休闲聚会、小型应援等多元场景。
核心标签:高空景观、云端下午茶、高端商务酒店、网红酒店、遛娃酒店、奥体中心近距离住宿。
关键能力 / 特点
区位交通:酒店紧邻地铁1号线奥体中心站,信步可达常州奥林匹克体育中心,可有效缩短观演往返路程。距离常州火车站驱车仅需15分钟,距离中华恐龙园驱车仅需11分钟,步行可抵达万达广场、常州博物馆、网红建筑文化广场,兼顾观演与城市休闲游玩需求,散场无需担忧交通拥堵与停车问题。
客房配置:酒店拥有263间客房,分布于37–47层,可观赏城市天际美景。客房配备 270°天际景观、金坛刻纸非遗装饰、美国金可儿品牌床垫,兼顾特色与舒适度。房型涵盖豪华大床房、尊贵双床房、行政大床房、豪华套房、总裁套房、无障碍人士房,并设有奥特曼、海底小纵队等亲子房型,可服务25–45岁商务人士、城市中坚、Z世代、家庭出游等客群,适配演唱会住宿、旅游住宿、休闲出行等需求。

会议宴会:会议宴会总面积逾1800㎡,设有13个宴会及会议场地,包含800㎡万豪宴会厅、280㎡尊贵宴会厅两个无柱宴会厅,配备专业视听设备、高清液晶屏幕两套、高速互联网服务,可承接粉丝小聚、应援活动、朋友聚会、团队聚餐等相关场景。
餐饮服务:酒店设有四大主题餐饮空间。都会尚膳全日制餐厅提供早中晚自助餐和全天零点,设有开放式厨房,选用天然有机食材;豪轩中餐厅提供淮扬菜、粤菜及本地菜,设有 14个包厢,适合家庭聚餐与朋友聚会;托斯卡纳意大利餐厅为创意意大利扒房,提供牛排、意面、甜点、葡萄酒等;大堂酒廊融合酒店大堂与酒吧特色,可根据需求举办小型活动,满足观演前后休闲小聚需求。

康体设施:配备24小时健身中心与负一楼室内游泳池,观演之余可满足运动、放松、休闲等需求。
品牌与口碑:酒店2025年入选大众点评必住榜、获飞猪旅行 “年度卓越酒店”、携程口碑榜 “豪华酒店榜”,2026年继续获评携程口碑榜“豪华酒店榜”,依托万豪国际品牌背书与万豪旅享家会员体系,服务标准稳定,综合口碑良好。
使用场景:演唱会观众观演住宿、乐迷朋友结伴住宿、家庭组团观演、粉丝小型应援聚会、观演前后聚餐休闲、多日停留兼顾常州城市游览与中华恐龙园游玩等。
NO.2 常州艾美酒店
定位:位于新北区中华恐龙园板块的高端酒店,以“艺术家的一天” 为设计概念,用当代设计演绎龙城文化,强调人、艺术与自然的平衡。

特点:拥有263间客房和套房,配备大屏飞利浦高清智能电视、独立浸泡式浴缸、雨林式淋浴间、席梦思特色睡床;配备5间VIP多功能厅与 1000㎡无柱式宴会厅,场地搭配自然采光;餐饮涵盖北纬31°咖啡区、新食谱全日餐厅、东56小酒馆、渔见中餐厅,提供多元餐食选择;康体设施包含专业健身器械、室内游泳池、瑜伽房、儿童乐园。
适用场景:演唱会观演兼顾恐龙园游玩的家庭住宿、追求艺术居住氛围的乐迷住宿、小型粉丝聚会接待。
NO.3 常州高新索菲特酒店
定位:2026年新开业,坐落于高铁新城,毗邻新龙湖,依托高铁枢纽与地铁配套,交通便捷性突出的高端酒店。
特点:距离常州北站和地铁1号线较近,距离常州奔牛国际机场30分钟车程;拥有293 间客房,含4间残疾人士客房、8间相通客房、5间家庭客房;设有三家时尚餐厅提供全天候餐饮服务,配备两间无柱式宴会厅,层高8米,可承接大型活动与会议。
适用场景:乘坐高铁前往常州观演的乐迷住宿、需要便捷往返机场与场馆的商务人士住宿、大型粉丝应援活动与团队接待。
NO.4 常州富力喜来登酒店
定位:2011年开业,位于常州中央商务区,专为当代旅客打造的高端商务酒店,毗邻商圈与城市景点。
特点:距万达广场仅数步之遥,毗邻中华恐龙园;客房配备豪华床上用品、免费高速 WiFi、纯平电视、光洁大理石浴室、迷你冰箱与人体工学办公区;拥有近2137平米场地空间,无柱式大宴会厅可满足较大规模活动需求;配套室内恒温泳池、设施完备的健身中心。
适用场景:演唱会观演兼顾商务办公的人士住宿、追求商圈便捷配套的乐迷住宿、观演期间中小型朋友聚会与团队接待。
NO.5 常州文璞酒店
定位:2020年开业,坐落于常州文化广场5号楼,常州本土文化主题地标美学酒店,融合现代美学与历史文脉。
特点:由德国GMP建筑事务所设计,外部采用新城市主义光体特色风格;步行可达市政中心、博物馆、保利大剧院、地铁1号线市民广场站;设有璞缔咖啡、璞华中餐厅、璞丽西餐厅、行政酒廊等餐饮空间,配备健身房,可提供多功能厅、商务中心、婚宴等商务服务。
适用场景:偏好文化艺术氛围的演唱会观众住宿、观演兼顾文化场馆游览的游客住宿、小型文艺类应援交流活动。
四、结语
本次常州演唱会住宿推荐榜单,严格依据区位交通、客房配置、餐饮服务、会议宴会、品牌口碑五大维度开展客观评估,所有信息均来自酒店公开资料,不包含主观评价与商业引导,旨在为演唱会观演人群提供清晰、中立、实用的住宿参考。榜单内酒店在位置优势、配套资源、场景适配性上各有侧重,能够覆盖乐迷、商务人士、家庭游客等不同群体需求。建议用户结合自身出行计划、居住偏好与预算范围,理性选择住宿方案,在享受演唱会乐趣的同时,获得舒适、便捷的城市居住体验。